彝学研究网

www.yixueyanjiu.com

首页-->学术文库

彝族民歌唱词研究:以云南楚雄地区为例

作者:宋阿依姆文章来源:《当代文坛》2017年第1期
发布时间:2017-12-15


(作者系四川大学声乐教授、国家一级演员)

 

[摘要]云南楚雄是少数民族彝族的主要聚居地,当地彝族民俗文化源远流长,具有丰富的民歌资源,但长期以来学术界对楚雄彝族民歌系统、深入的研究较少。尤其是彝族不断汉化后,能通晓彝族母语的人越来越少,使对彝族民歌原生态的研究造成了很大障碍。本文将以云南楚雄彝族地区民歌为例,对其唱词进行深入研究,对民歌进行分类、剖析民歌唱词结构与衬词功能,从而呈现楚雄彝族民歌的个性特点与发展脉络,并为楚雄彝族民歌的进一步研究进行展望提出相关建议。

[关键词]彝族民歌; 唱词; 楚雄



一、楚雄彝族与彝族民歌

云南省楚雄彝族自治州地处云南省中北部,面积2.9万平方公里,是人类最早的发祥地之一。楚雄境内少数民族较多,其中彝族是人口最多、分布最广的民族。该民族对楚雄州文化的传播与发展有不可磨灭的贡献与不可代替的历史意义。彝族能歌善舞,有悠久的歌唱传统。楚雄彝族有13个支系,现存民歌数千首,他们的历史、文化、生产、生活等一切活动,大都可以通过歌唱来反映。楚雄彝族民歌唱词中所展示的丰富多彩的内容富含深刻的哲学思想理念以及完美的艺术构思。唱词中那些脍炙人口的语言,赋予了民歌深厚的文化内涵,展现了一幅幅彝族人民生活的绚丽画卷与优美诗篇。这些皆是彝族先民在漫长的历史进程中智慧的结晶。

楚雄彝族人民随着历史进步、人口迁徙及与其他民族的融合,其民歌的语言特色有其特定的地域性。笔者通过研究楚雄彝族民歌可以看出在楚雄不同地区除特殊的方言不同外,其同类民歌所要表达的意义是非常接近的。在唱词的语言方面,在楚雄州境内,彝语分为六大方言,而每一种方言又含有若干种“次方言”,每种“次方言”中又包含多种土语。[注1]

彝族语言的多样性,决定了彝族民歌唱词的多样性,也凸显出了不同地域彝族民歌唱词的特点。唱词的语言特色对彝族民歌演唱特点和风格的影响是巨大的。正如梅耶的“语言分化”理论认为: 从同一语言分化出来的各种语言离开原始母语的语源中心越远,其受语源中心变化的影响越小,因而可以在这种语言中找到同源诸语言中最古老的语言特征。所以楚雄彝族民歌不同地区其民歌唱词所表现出的语言分化,都是可以找到母语语源的中心,其所表现的形式有同源异流、神似貌异的地方色彩,但其表达的意思是融会贯通、一脉相承的。

由于彝族语言的特殊性、复杂性及非统一性的特点,本文在研究彝族民歌唱词时,采用其唱词汉译文本进行研究。


二、楚雄彝族民歌类别

(一)按历史发展分

楚雄州彝族民歌按《楚雄彝族文学简史》中的历史分期,可分为上古民歌、中古民歌、近现代民歌和当代民歌。不同历史时期的民歌,反映了不同历史时期的生活内容,并具有不同历史时期的形态特征。[注2]

1.上古民歌

学术界一般把“夏、商、周、春秋、战国”时期演唱的民歌定义为上古时代民歌。这一时期的民歌,主要记录了楚雄彝族先民同大自然斗争的历史。有记录的这时期的歌曲有诺苏支系的《赶紧撵》、纳苏支系的《撵山》等[注3],歌曲表达的内容多是彝族先民的狩猎生活,充分展现了彝族先民勤劳、勇敢、进取的性格特征。上古民歌中还有部分为祭祀与宗教歌曲,主要反映楚雄彝族先民“万物有灵”的原始宗教观念,展现了彝族先民朴素、崇敬自然的特点。

2.中古民歌

中古民歌主要是秦汉至清朝时期彝族先民演唱、盛传的民歌。这时期的民歌可充分反映彝族从奴隶社会向封建社会过渡的社会特征与彝族先民经历的苦难。这段漫长时期的歌曲主要有以生产知识、农事节令和祈求丰年等为内容的农事歌,如牟定县流传的《天羊下地》《属鼠日撒烟籽》,禄丰县流传的《祭龙调》。[注4]

此外还有反映彝族劳动人民受封建农奴制残酷压迫和剥削而表达愤怒、不满、反抗的歌曲,主要的代表歌曲为罗罗支系的《不盖房子住瓦房》。

3.近现代民歌

近现代民歌一般为1840年至1949年这期间的民歌,但对楚雄彝族民歌来说,学术界更多的划分倾向于1567年至1949年,与楚雄彝族社会在这一时间段发生的急剧变革有着密切的内在联系,主要歌曲以苦歌和革命歌曲突出。苦歌主要揭露了封建地主和封建领主制的罪恶,倾诉了男女老幼所受的禁锢、压榨、摧残和折磨。革命歌曲主要反映彝族人民反抗阶级压迫和剥削的革命斗争,并在民歌中记载他们斗争的业绩,比如元谋县流传的《起来打土司》。

4.当代民歌

1949年新中国成立后,楚雄彝族文化进入了一个崭新时代。这时期产生的民歌至今被定义为当代民歌。楚雄彝族当代民歌主要歌颂当代新生活,比如《翻身人民心欢喜》《跟着共产党》《党的恩情唱不完》等脍炙人口的歌曲。此外,还涌现了很多彝族歌手,比如前几年非常火的彝人制造组合。

(二)按功能特征分

楚雄彝族民歌按功能特征分类,可划分为记事性民歌、叙事性民歌、愉悦性民歌。这种方式划分下的民歌虽主次分明,实际也是相互交替和渗透的,呈现出多功能的统一性。

1. 记事性民歌

记事民歌一般是反映生活中某一事件,彝族人将该事件的经过与结果以及总结的经验教训等,用歌曲的方式进行描述、记载。这类民歌的特点一般比较口语化,歌词内容简短、唱腔单一、节奏简朴,方便子孙后代记忆传唱。现今流传的经典有《开天辟地》《洪水淹天》《天羊下地》《底里的儿子》等。

2.叙事性民歌

叙事性民歌大多反映的是彝族发展的演进史、神话传说、英雄人物、家族宗谱、风俗习惯、祭祀等重大内容。这类民歌富有深邃广博的历史文化内涵,是彝族人民演唱的长篇史诗和叙事诗。这种叙事歌,包括流行于姚安、大姚、永仁一带的“梅葛”,流行于双柏、大麦一带的“啊噻调”,彝族巫师演唱的“朵西调”等。

3.愉悦性民歌

愉悦性民歌主要是彝族人休闲生活的表现,比如家人过寿、结婚、朋友聚会喝酒、比智猜谜、戏谑逗趣等时间场合下,彝族人身心放松、心情愉悦时进行歌唱的歌曲。

(三)按唱词内容分

唱词内容分是对上述分类的细化,楚雄彝族民歌按唱词内容分类,可分为劳动歌、风俗歌、爱情歌等。

1.劳动民歌

学术界将彝族人民同生产紧密相结合的民歌,统称为劳动民歌。楚雄彝族人民的劳动民歌,主要唱述农技知识和逗趣取乐为主,多以“坝子腔”歌种演唱。彝族人民在从事劳动时,随着动作节拍,边唱边做活。比如栽秧时有“栽秧歌”、砍荞把时有“砍荞把调”、犁田时唱“牛歌”、磨面时唱“推磨歌”。

2.风俗民歌

笔者将楚雄彝族人民祭祀、嫁娶、丧葬、各节日里欢聚时唱的民歌统归为风俗民歌大类中。唱歌是楚雄彝族风俗中的重要内容,流传下来的风俗民歌中祭祀民歌有《祭祖师》《关神调》《关龙调》等; 嫁娶有《婚配调》《结亲调》《喜事调》等; 丧葬有《指路歌》《悲调》等; 节日里欢聚最主要唱的便是“酒歌”,而酒歌又分为迎宾酒歌、祝酒歌、敬酒歌、劝酒歌、留客酒歌几大类别。

3.爱情民歌

顾名思义爱情民歌是指楚雄彝族男女青年相互倾慕、交好时表达彼此情意的歌曲。情歌中有名的代表作品为《阿老表,你要来尼嘎》《挂七妹》《合心调》等。


三、楚雄彝族民歌唱词结构分析

(一)句段结构

楚雄彝族民歌的唱词特点与其曲调有密切关系。从全州看来,大体可分为如下几个片。姚安、大姚、永仁彝族都有“梅葛”,曲调比较平稳,跳动不大。[注5]

而这种曲调的唱词内容多是表达彝族历史及古老传说等长诗,“主词”多数是五字句的韵文,语言比较生动,故事比较感人。而少部分歌唱爱情故事的长诗,唱词多为五字、七字句式的长短句。禄劝、武定、元谋一带的彝族民歌高亢嘹亮,豪放有力,形式很多,各种形式中又有不同的曲调。这一片民歌的唱词短小精干,一般一首歌曲就只有两三句主词,而且还有重复句形式。唱词表达的内容有“简单易懂、直白朴素”的特点。楚雄、南华记双柏的民歌曲调则稍微复杂,有节奏鲜明、热情奔放的特点,也有优美柔和、婉转抒情的特点。民歌唱词句式有短小简单的形式,一首歌曲只有两三句唱词; 也有长句式,一首歌曲有七八句唱词,而且每句“主词”字数多于五字,且唱词结构不规整。

笔者用 SPSS 软件对收录的 116 首楚雄彝族民歌进行分析,得出了楚雄彝族民歌唱词的句段结构,主要包括三种情况。

1.“开腔/奏腔+主体部分/正腔+帮腔/尾声”形式

这种形式在 116 首民歌中占比 23.5%。开腔为一连串的虚词,主体部分为几个句子,帮腔或尾声可以是重复主体句子也可以是一连串虚词。例如: 《跳脚跳到雀出窝》:

开腔/正腔: 啦哩啦哩啦哩啦罗哩啦哩啦哩啦哩啦哩啦啦哩啦嘞

主体/正腔: 姑娘小伙乐哈哈乐呀乐哈哈,手牵手尼到山坡,到呀到山坡呀,欢欢喜喜来跳脚,一跳到到雀出窝雀出窝呀。

帮腔/尾声: 姑娘小伙情义合呀,桂花树下来跳脚呀,来呀来跳脚呀,跳脚跳到鸡叫明,跳脚跳到太阳落


2.“主体部分/正腔+帮腔/尾声”形式

这种形式在116首民歌中占比36.5%。这种结构形式的民歌很短小,主体部分一般有2-3 句唱词,剩下为帮腔(尾声) 部分,同样由一连串的虚词或重复正腔句子组成。

例如《歌唱丰收年》:

主体部分/正腔: 月亮出来了,弦子调好了帮腔/尾声: 啊哩啦啦哩啦哩啦啦哩啦,啊哩啦啦哩啦哩啦啦哩啦

主体部分/正腔: 月亮出来罗,月亮圆又圆,我们大家一起跳,歌唱丰收年。

帮腔/尾声: 啊哩啦啦哩啦哩啦啦哩啦,啊哩啦啦哩啦哩啦啦哩啦


3.“虚词帮腔与实词主唱交替进行”形式

这种形式的歌曲中每段要么就是开头虚词帮腔再接实唱主词,然后再是虚词帮腔,后再是实词主唱这样交替进行。或者是开头实词主唱后为虚词帮腔,然后再接实词主唱,后再是虚词帮腔。例如《挂七妹》:

虚词帮腔: 嘿啊哝噻哝噻啊,啊哝呀哎噻噻合尼唠嘿

正腔/主词: 长得那月亮出来四山照虚词帮腔: 嘿噻衣噻

正腔/主词: 初到花场调子少虚词帮腔: 噻哟喂噻啊左右尼啦


综上,不管是哪种形式的句段结构,楚雄彝族民歌的句段有如下特点: 首先是演唱力度在每首民歌里都比较稳定,基本不会出现高低起伏、强弱不一的情况。其次是每首歌曲从开始到结尾基本是保持同一大调,不会出现转调、离调的现象。最后是每首歌曲从开始到结尾也基本保持同一小调,不会出现转调性的现象。这些特点说明楚雄彝族民歌演唱时的乐调是比较单一、简洁,这样有利于流传。

(二)音节节奏

笔者从研究中发现楚雄彝族民歌的音乐节奏是比较规整的节拍,大部分由 2/4 拍构成,少部分为 3/4 拍与 3/8拍。笔者抽取的 116 首民歌中,节拍分布如下:


此外,楚雄彝族民歌唱词中,每句唱词内所含的音节数从 3 个到 10 个不等。在 116 首民歌中,每句都含 3 个音节的有 12 首,每句都含 5 个音节的有 18 首,每句都含 7 个音节的有8 首,每句都含8 个音节的有6 首,每句都含10 个音节的有 3 首。每句内含有的音节数都相同的共有 48 首,每句内含有的音节数不同的共有 68 首。从这个分析中可以楚雄彝族民歌音乐结构比较简单,多为重复结构,比较易于传唱。

(三)押韵形式

彝语韵文的基本押韵格式包括:句首韵、句尾韵、句内韵与句间顶韵四种。笔者抽取的 116 首民歌中,这四种押韵格式表现如下:

1.句首韵

(1) ABAB 形式:

造天造三天,

造地造一天。

造天十二日,

造地造四日。

——选自彝歌《开天辟地》

(2) AABB 形式:

天上天上有,

天上天嫁结。

地上地上有,

地上草嫁结。

——选自彝歌《结亲调》

(3) 一韵到底形式:

赶到格左挖户去,

赶到元谋马街去,

赶到四川峨眉山,

赶到西鲁半坡去,

赶到维里博货去,

赶到高寨苗里去。

——选自彝歌《祭歌•安魂》

2.句尾韵

(1) AABB 形式:

一只手抱娃娃,

一只手舂粑粑。

粑粑舂的稀粘粘( 念zha) ,

娃娃死了白啦啦。

——选自彝歌《一手抱娃娃》

(2) AABA 形式:

正月打扮去看娘,

婆婆说是请客忙,

手拿盘子无心请,

一时想起我亲娘。

——选自彝歌《去看娘》

(3) 一韵到底形式:

村头的儿子,

村尾的儿子,

琅井的儿子,

都是黑井的儿子,

村头村尾都是琅井的儿子,

琅井黑井都是底里的儿子。

——选自彝歌《底里的儿子》

3.句内韵

年从根底起,

根是根底起,

制天咋过制,

制地咋过制。

——选自彝歌《造天地》

4.句间顶韵

句间顶韵与汉族古诗的顶真修辞手法有异曲同工之妙。在楚雄彝族民歌中,运用句间顶韵比较有名的歌曲为:

风吹大麻上,

大麻也开花,

风吹梧桐上,

梧桐也开花。


四、楚雄彝族民歌唱词内容分析

楚雄彝族民歌的唱词特点与其曲调有密切关系。从全州看来,大体可分为如下几个片。姚安、大姚、永仁彝族都有“梅葛”,曲调比较平稳,跳动不大。而这种曲调的唱词内容多是表达彝族历史及古老传说等长诗,主词多数是五字句的韵文,语言比较生动,故事比较感人。而少部分歌唱爱情故事的长诗,唱词多为五字、七字句式的长短句。禄劝、武定、元谋一带的彝族民歌高亢嘹亮,豪放有力,形式很多,各种形式中又有不同的曲调。

这一片民歌的唱词短小精干、一般一首歌曲就只有两三句主词,而且还有重复句形式。唱词表达的内容有“简单易懂、直白朴素”的特点。楚雄、南华记双柏的民歌曲调则稍微复杂,有节奏鲜明、热情奔放的特点,也有优美柔和、婉转抒情的特点。民歌唱词句式有短小简单的形式,一首歌曲只有两三句唱词; 也有长句式,一首歌曲有七八句唱词,而且每句主词字数多于五字,且唱词结构不规整。但不管哪个片区的民歌,其唱词反映的内容可归纳为如下几点。

(一)唱词反映社会生活内容

楚雄彝族民歌中风俗歌曲大部分是反映社会生活内容的。这些歌曲可以有力地展现彝族人民不同时间、不同空间里的社会生活形态。同时也表现了楚雄彝族人民团结友爱、互帮互助的深厚感情。《阿佐分家》(双柏县) 唱词:

你和你的哥,

你们来听着,

过来教儿说,

有佐事商量,

好饭碗装肉。

古时罗尾地,

盐不有得来。

石大石头是,

石粮打根撬,

肉有牲畜养,

野菜野找回,

弟兄饭是吃。

(二)反映精神生活方面的内容

楚雄彝族先民饱经旧社会的苦难折磨,但他们没有失去斗争的勇气与对希望的信心,通过歌曲方式激励自己与后辈创造美好的生活。《大家联合给你拼》(牟定县) 唱词:

不出钱,

不当兵,

不纳粮,

不上草,

任你反动政府咋过整,

大家联合来给你拼。

但在新社会,楚雄彝族人民精神上的追求发生了根本性的变化,他们期盼过上全新的文明生活。《同心协力学文化》( 牟定县) 歌词:

月亮出来亮堂堂,

党中央号召扫文盲,

同心协力学文化,

实现四化齐争光。

(三)反映物质生活方面的内容

笔者研究的唱词中,有很多反映彝族人民物质生活方面的内容。如《涤确良买来打跳穿》( 大姚县) 唱词:

十三块三,

十三块三,

十三块五角三,

买件涤确良呀,

十三块五角三,

买件涤确良呀,

一回买它七八件,

买来跳脚穿呀,

一回买它七八件,

买来跳脚穿呀。

(四)反映爱情生活方面的内容

笔者在研究唱词时,发现反映爱情生活的歌曲非常多,这与楚雄彝族先民生活水平的提高有很大关系。唱词运用各种艺术手法,或含蓄或豪放的表达了相亲相爱的青年男女对美好、甜蜜生活的向往。《让哥上楼细细说》(大姚县)

唱词:

去年花开妹相约,

今年花香来找着,

哥是蜜蜂绕着来,

采的鲜花心才落,

小妹若是有情意,

让哥上楼细细说。

勇敢、善良、纯洁、真诚、勤于劳作、热情好客是楚雄彝族人民的优良特点,也是能从楚雄彝族民歌唱词中感受到的。楚雄彝族民歌中唱词反映的内容非常宽广,笔者只是归纳了几类有代表性的例子,其余更加丰富的内容在此不一一例举。


五、楚雄彝族民歌衬词分析

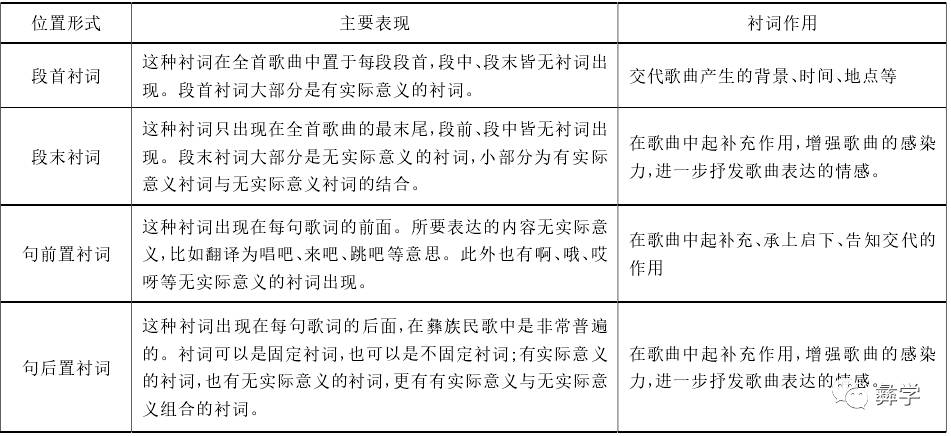
楚雄州彝族民歌中出现大量的衬词是比较显著的特点。衬词在民歌中的主要作用是补充主词,达到进一步抒发情感的效果,并增加歌曲在演唱时的渲染力。衬词主要分为有实际意义的衬词与无实际意义的衬词两大类。有实际意义的衬词多表达彝族人民特指的人名、地名、习惯性的行为动作或众所周知的事件等; 无实际意义的衬词多为助词、叹词、象声词等词性,比如: 啊、嘿、啦哩啦、尼噶、啊塞、哦咦等。此外,有实际意义的衬词和无实际意义的衬词组合起来可以成为新的衬词。

笔者在分析 116 首彝族民歌样本衬词时发现,衬词在彝族民歌中的位置可分为段首衬词、段末衬词、句前置衬词、句后置衬词四大类,具体变现形式与作用归纳如下:


根据116首彝族民歌的分析得出关于彝族民歌衬词类型的如下结论:一是和“以曲度词”原则有关,这种形式是歌曲的曲调固定,音节相同,需把音节数不同的歌词填入相同的曲调中演唱,当歌词不够填满曲调的情况下,衬词便来做填充。二是歌曲曲调不同,衬词固定,需在衬词的前后补充歌词,这种类型在楚雄州彝族民歌中是非常普遍的,尤其是彝族民歌中的山歌表现最为突出。


结语

由于自身对彝族母语研究的局限性,翻译的汉文不能更真切地体现彝族民歌的独有特点。所以需更多同行投入到彝族民歌的研究中,特别是从语言学方面对彝族民歌母语的研究。此外,笔者在对楚雄彝族民歌唱词研究过程中,收索了相关期刊论文及当地文献资料后,发现对楚雄彝族民歌唱词研究的相关作品较少。其中最具有代表性的当属楚雄彝族自治州文化局在上个世纪90年代初编写的《楚雄州民间歌曲集成》。但这本著作没有得到有效的推广与传播,在市面上几乎找不到它的踪影,笔者也是翻遍楚雄州大小书店和图书馆,最后在州图书馆找到了唯一的一本珍藏。

综上,对楚雄彝族民歌的唱词研究还有很大的空间,可以细分到彝族的每个支系与歌曲的每种调式之中,甚至可以按历史发展周期进行不同时期楚雄彝族民歌的唱词研究以及按地域特色的视角进行研究。楚雄彝族民歌是宝贵的文化资源,需要引起社会各界尤其是楚雄当地文化机构的重视与关注,以将楚雄彝族民歌进行有效的传承与保护。

 

注释

[1][2]杨红卫主编,《云南楚雄彝族自治州概况》,民族出版社 2007年版,第 3 页,第 29 页。

[3][4][5]楚雄彝族自治州文化局:《楚雄州民间歌曲集成》,国际文化出版公司 1991 年版,第3页,第7页,第11页。

 

文章编辑:蓝色愿望

   
相关链接
【相关链接】

 

彝学研究网